beat365正版唯一官网是西北地区唯一一所以石油石化为特色的多科性普通高等学校,陕西省人民政府和国家三大石油公司共建院校。学校是国家“十四五教育强国推进工程”建设高校、陕西省“双一流”培育高校和高水平大学建设院校,是中国政府奖学金来华留学生自主招生院校。
学校现有雁塔、明德、鄠邑三个校区,设有12个党群部门、18个行政部门、18个教学机构、8个教辅及附属单位、1个科研机构共57个二级单位。
学校坚持石油精神办学,铁人精神育人,延安精神铸魂,培养的学生以“为人诚实、基础扎实、作风朴实、工作踏实、开拓创新”而广受用人单位欢迎。学校秉承“团结、勤奋、求是、创新”的校风、“好学力行、自强不息”的校训和“爱国奉献、艰苦奋斗、科学求实、开拓进取”的办学精神,全面落实立德树人根本任务。
学校现有教职工1870余人,专任教师1360余人。有二级、三级教授40余人;有博士生导师、硕士生导师640余人;具有博士学位的教师800余人。有国家突出贡献专家、享受国务院政府特殊津贴专家、全国模范教师、全国优秀教师、国家级人才等人才近40人;有陕西省突出贡献专家、受聘陕西省“三秦学者”岗位、陕西省级人才以及陕西省师德标兵等人才90余人。
学校建有28个国家级、省部级科研基地,1个省级重点科技创新团队,3个陕西高校青年创新团队,形成了油气勘探理论技术与工程应用等7大特色优势科研领域。
学校面向全国31个省(区、市)和港澳台地区招生,招生类别涉及普通类、艺术类、体育类、国家专项、地方专项、南疆单列、新疆内地高中班、少数民族预科班等,59个招生专业涵盖理、工、经、管、文、教、艺7个学科门类。
学生 教师 校友 访客
邮件系统 信息公开 ENGLISH Русский
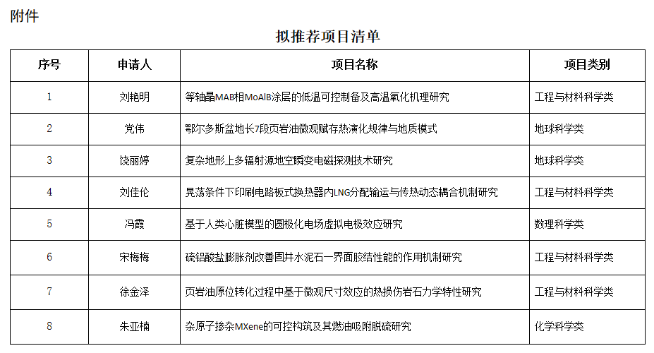
根据《关于开展2021年陕西省高校科协青年人才托举计划项目申报工作的通知》(陕科协发〔2021〕事企字1号)的有关要求,经个人申报、院系推荐、科技处审查、校科协组织有关专家评审等程序,拟向省科协推荐刘艳明等8人申报“2021年陕西省高校科协青年人才托举计划项目”,现予以公示。
附件:拟推荐项目清单
如有异议,请在公示时间内以书面形式向科技处反映。
公示时间:2021年4月27日—4月29日
地 点:行政楼105室
电 话:029-88382397
校科协 科技处
2021年4月27日
上一篇:beat365正版唯一官网2021年博士辅导员招聘公告
下一篇:beat365正版唯一官网关于2021年度陕西省科学技术奖励拟推荐项目的公示(二)